组建小型碎石生产线的破碎机设备选型方案设计
序言:本条碎石生产线产量为每小时60吨,破碎机设备由上海恒源冶金设备有限公司生产制造,设备配置:悬挂式喂料机、颚式破碎机、细鄂破、圆振动筛、皮带输送机和电控柜等,设备总功率200千瓦左右。
一、碎石生产线基本概况:
生产线物料为石灰岩,爆破料,抗压强度为60-140MPa,两种成品出料粒度需求分别为:0-10mm和10-50mm。
二、碎石生产线设备型号清单(表一):
| 序号 | 设备名称 | 设备型号 |
功率 (kw) |
数量 (台) |
| 1 | 振动喂料机 | GZD-2500x600 | 2.2x2 | 1 |
| 2 | 颚式破碎机 | PE-400x600 | 30 | 1 |
| 3 | 细鄂破 | PEX-250x1000 | 30 | 1 |
| 4 | 圆振动筛 | 2YZ-1230 | 5.5 | 1 |
| 5 | 输送机 | B650x15m | 5.5 | 1 |
| B650x16m | 5.5 | 1 | ||
| B400x15m | 3x3 | 3 | ||
| 6 | 电控柜 | 含操作柜 | 89.9 | 1套 |
三、碎石生产线设备介绍:
1、GZD2500×600悬挂式喂料机
1.1、设备概述:
本司生产的悬挂式喂料机具有振动平稳、运行可靠、使用寿命长等特点,可为破碎机械连续、均匀喂料,并对物料进行粗筛分,广泛应用于选矿、建材、硅酸盐和化学工业中的破碎、筛分联合设备中,为下道工序递给(带筛分)粒度不大于350mm的矿石和岩石。
该机结构主要由弹簧支架,使机体在支承弹簧上做强制振动,物料则以此振动主动力,在料槽上做滑动及抛掷运动,从而使物料前移而达到给料目的。

图一:悬挂式喂料机
1.2、技术参数:
| 设备名称 | 悬挂喂料机 |
| 设备型号 | GZD2500x600 |
| 处理能力 | 40~100t/h |
| 最大进料粒度 | 350mm |
| 电机功率 | 2.2KW×2 |
2、PE400×600颚式破碎机、细颚式破碎机PEX250×1000
2.1、设备概述:
PE颚式破碎机主要用于对各种矿石和大块物料的中等粒度破碎,也可用于生产路基所需石料以及建筑用的石子骨料。工作时,电动机通过皮带轮带动偏心轴旋转使动颚周期性的靠近、离开定颚,从而对物料进行挤压、搓、碾等多重破碎,使物料由大变小,逐渐下落,直至从排料口排出。
本公司生产的PE颚式破碎机具有破碎比大、产品粒度均匀、结构简单、操作维护方便、运营费用经济等特点。广泛应用于冶金、煤矿、选矿、建材、化工等行业,破碎抗压强度不超过320兆帕的各种物料。

图二:PE400×600颚式破碎机

图三:PEX250×1000细颚式破碎机
2.2、技术参数:
| 设备名称 | 颚式破碎机 |
| 设备型号 | PE400×600 |
| 处理能力 | 16~64t/h |
| 最大进料粒度 | 340mm |
| 出料调整范围 | 40~100mm |
| 电机功率 | 30KW |
| 设备名称 | 细颚式破碎机 |
| 设备型号 | PEX250×1000 |
| 处理能力 | 16~52t/h |
| 最大进料粒度 | 210mm |
| 出料调整范围 | 25~60mm |
| 电机功率 | 30KW |
3、圆振动筛
3.1、设备概述:
YK/YZ圆振动筛的运动轨迹为圆周运动,是专门为采石场筛分石料设计的,也可用于选煤、选矿、建材、电力、化工等行业作产品分级用。本机为国内新型机种,采用块偏心激振器及轮胎联轴器,具有结构合理、激振力强、振动噪音小、易于维修、坚固耐用等特点。
振动筛为现行业较为合理的设计结构,该设备设计激振器使得设备重负荷运行时更加平稳。振动筛4套轴承的结构也保证了设备能承受更重载荷,并且振动筛自身配有4套激振块,可根据设备负荷随意调整振动筛震动幅度,达到更好的筛分效率。振动筛内部选用万向节作为连接方式,此方式能有效地减小物料对电机和振动筛的冲击,增加电机和轴承的使用寿命。

图四:圆振动筛
3.2、技术参数:
| 设备名称 | 圆振动筛 |
| 设备型号 | 2YZ1230 |
| 处理能力 | 7.5~80t/h |
| 最大进料尺寸 | 100mm |
| 筛面规格 | 1200×3000mm |
| 电机功率 | 5.5KW |
4、皮带输送机
4.1、设备概述:
又称胶带输送机,广泛应用于家电、电子、电器、机械、烟草、注塑、邮电、印刷、食品等各行各业,物件的组装、检测、调试、包装及运输等。
皮带输送机具有输送能力强,输送距离远,结构简单易于维护,能方便地实行程序化控制和自动化操作。运用输送带的连续或间歇运动来输送石料或粉状、颗状物料,其运行高速、平稳,噪音低,并可以上下坡传送。

图五:皮带输送机
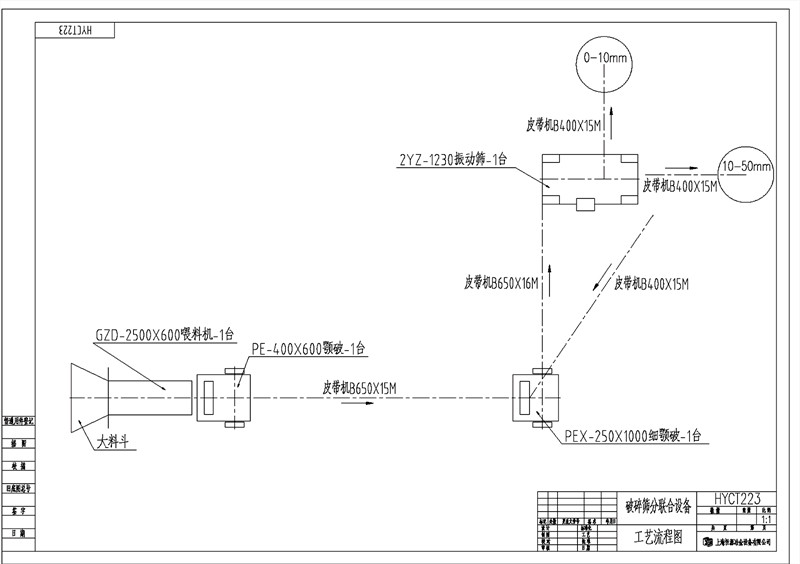
四、碎石生产线工艺流程图:

图六:碎石生产线工艺流程图
五、碎石生产线设计方案流程介绍:
先由卡车运输爆破石料进入GZD悬挂给料机,通过给料机输送至PE400*600颚式破碎机进行头破粉碎;再由皮带输送机把物料输送至PEX250*1000细颚破内进行二次破碎,此时的物料已经接近需要的颗粒大小;再通过皮带输送机输送至双层振动筛进行物料筛分,满足0-10mm、10-50mm的两种物料分别通过皮带机输送至成品堆料场,不符合粒度大小的继续通过皮带输送机输送至PEX细颚破进行再次破碎,直至符合粒度要求,形成一个小闭环式的破碎系统。
六、碎石生产线设备安装和保修条例:
1、设备安装:
(1)、厂家提供平面布置图、土建基础图、设备安装图(在设备进场时提供);
(2)、厂家负责免费指导安装调试,用户负责土建工程、设备安装的原辅材料、起重设备及人工费用、照明设施、电线、电缆;
2、设备保修:
(1)、本司全面执行国家对产品质量服务的有关要求,对本司产品质量一年内实行“三包”(包修、包换、包退)、“三保”(保证产品质量、保证信守合同、保证优质服务)政策。
(2)、随时解决用户反馈的问题。国内客户保障24小时内解决问题,如果有电话解决不了的问题,本司保证48小时之内派出技术人员赶赴现场(国内),服务结果请用户签字确认,并形成服务档案。
以上就是时产60吨小型碎石生产线的破碎机设备选型配置方案,上海恒源是一家具有20多年丰富经验的破碎机生产厂家,专注生产各种类型的破碎机设备和破碎筛分联合设备,同时也给客户免费设计和优化各种砂石、矿石、碎石生产线方案,我们的技术人员会根据用户实际需求来科学配置,保证投资小、回本快、利润大、更环保。作为专业的破碎机设备厂家,我们生产的砂石设备型号全,并量身为用户设计生产线方案,合理搭配设备,能保障用户高收益、高回报,详细的生产线搭配方案和选型标准,欢迎随时免费在线咨询。如果您想知道一条碎石生产线设备配置、设计方案、价格多少等破碎机资料信息,可以拨打本司服务热线或者通过网站留言。
【友情提醒】如果你想购买破碎机组建一条碎石生产线,在选购设备时,需要遵循以下几个原则:
1、选择口碑好、质量优、符合自身产量标准的破碎设备;
2、选择环保、运行低噪音的设备,全面详细的了解碎石机设备的配套电机功率、设备结构等产品信息;
3、一定要需要选择一家经验丰富的破碎机实体生产厂家购买设备,小厂和皮包公司千万别选,那样售后服务才能得到保障;
4、注意那些宣传购买设备能保证用户获得很高利润的厂家,任何设备都不能保证不出问题,好的厂家就是在出问题后能帮助用户及时解决;还有搞什么免费试机等这种公司,都是宣传手段而已。
返回首页
反击式破碎机Excellent performance,成为高速公路建设Good helper
2019-09-02
上海恒源发布《破碎机设备产品服务细则》2020版
2020-01-01
碎石机运行或检修设备时,需要注意哪些事项?
2020-05-02
制砂生产线需要什么设备要这个还需要根据生产线的实际情况来确定
2020-05-20
200TPH石灰石生产线破碎机设备配置价格和工艺流程设计方案
2020-03-24
时产500t石灰石破碎生产线筹建试运行
2020-09-03
锤式破碎机详解(三)
2019-05-10
【机制砂】人造沙制造过程,人工制砂机运行原理,采掘天然砂不如打机制SHA!
2019-09-04
恒源集团的可逆锤式破碎机技术已经走向了自主
2019-05-12
履带式移动破碎站Three Questions?恒源快速帮你解决疑惑!
2019-09-02
【圆振动筛】怎么才能解决圆振动筛轴断裂、温度过高、筛面老化、甩油等问题?
2019-10-16
上海恒源冶金设备破碎机耐磨件使用寿命长
2019-05-12
可逆锤式破碎机故障案例
2019-05-12
圆锥破碎机优势突出前景广阔,正在向智能化目
2019-05-12
正确选择破碎机配件有利于破碎机产能放大
2019-05-12
哪些原因造成输送机停机
2019-05-12
5R摆式磨粉机发货清单汇总表
2020-01-02
西部经济建设带动上海破碎机械行业发展
2019-05-10
深入解析公路制砂机:性能特点、原理、应用范围及市场案例
2024-11-30
制砂机快速加工2000方河卵石,制砂机设备展实力
2019-05-12






